2016-2018年度中国模具工业协会“精模奖”项目评
时间:2018-07-31 10:49:20来源:未知 点击:0
 
 
	中国模协每逢公历双年开展的“精模奖”项目评定活动始于1990年,2006年正式将此项评定活动命名为“精模奖”。经过近30年的发展,“精模奖”评定工作的规范化、科学化程度不断提升,影响力日益扩大,模具企业申报积极性逐年提高,“精模奖”评定活动极大地激发了模具企业的技术创新热情,有力地推动了模具行业的技术发展,正在成为促进模具行业技术进步和产业升级的重要抓手。
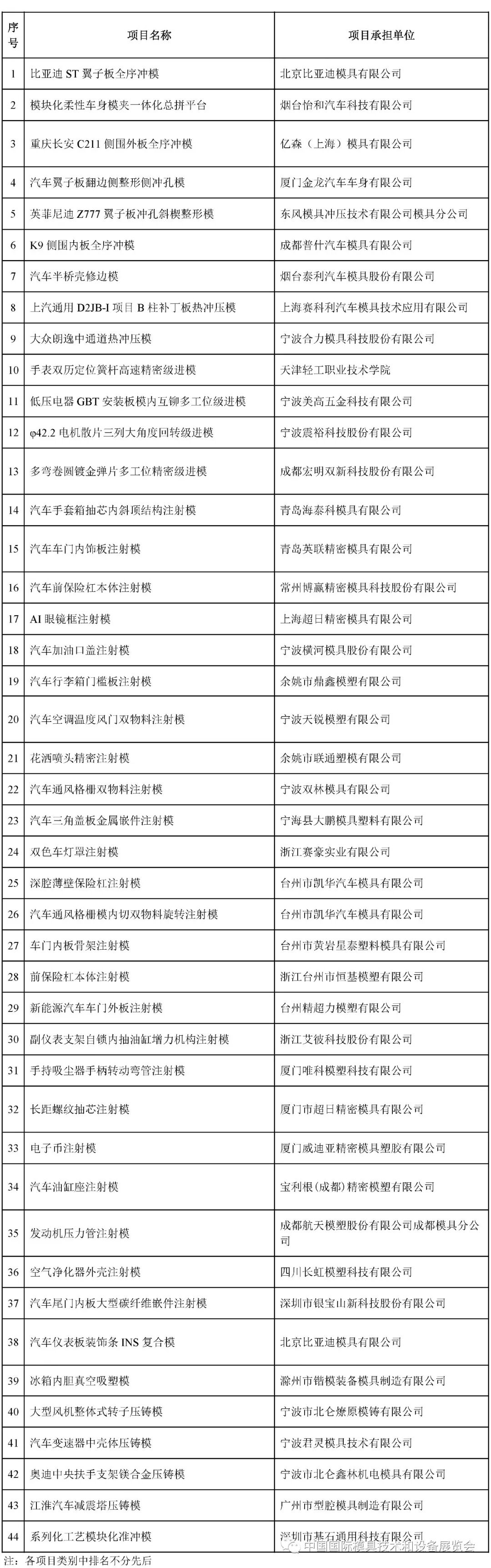
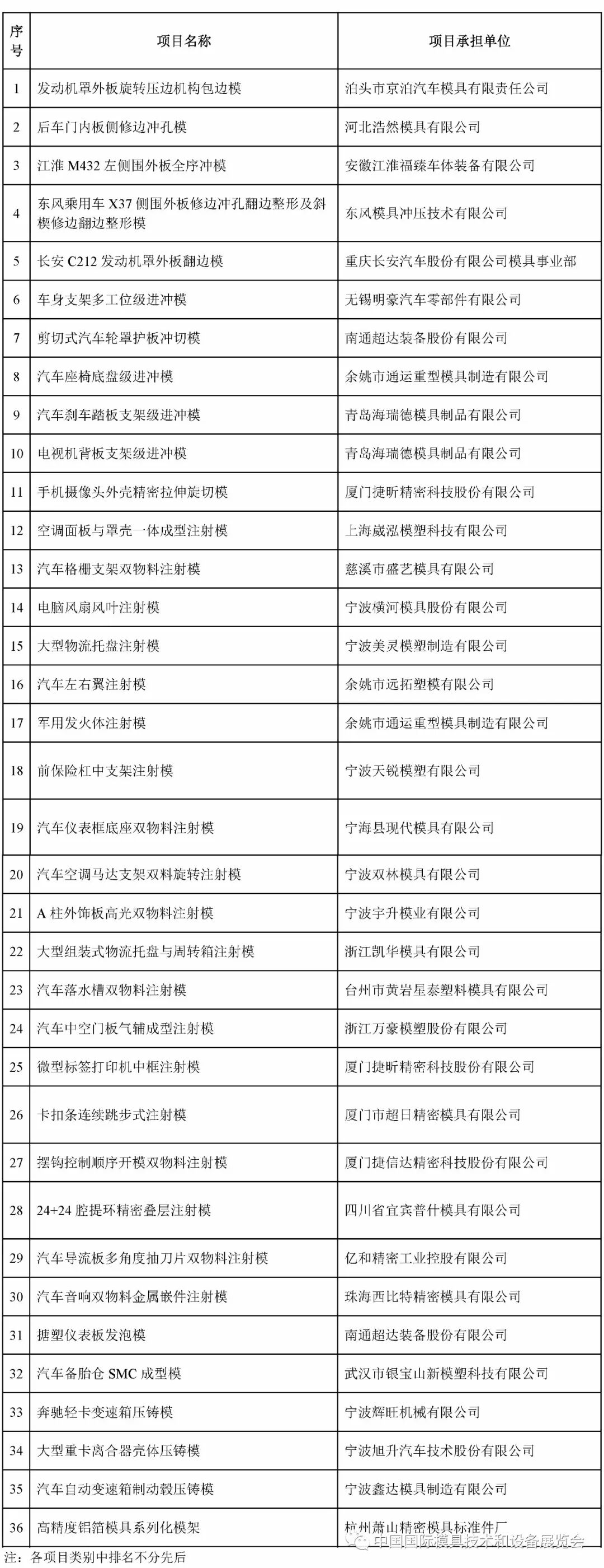
	在第十八届中国国际模具技术和设备展览会期间,中国模具工业协会继续开展两年一度的“精模奖”评选活动。中国模协秘书处根据中国模协专业委员会的推荐聘请专家组,对国内参展并申报的模具和模具标准件项目进行了技术水平综合评定。“精模奖”评定专家由来自国内科研机构、高等院校及模具制造骨干企业的资深专家、教授和技术精英组成。本次“精模奖”评定活动得到了模具企业的高度重视和踊跃申报,申报项目主要在塑料模、冲压模(含精冲模、汽车覆盖件冲模)、铸造模(含压铸模)、模具标准件等大门类。专家组根据申报项目的技术水平(智能化程度、加工精细化程度、结构优化程度等)、技术创新点、以及降本增效的经济效益和社会效益等指标,通过资料审核、现场评审、投票表决等程序,根据“精模奖”参评要求及获奖条件,一等奖须具有国际先进水平的原则从严控制产生,具有国内领先水平的二等奖、具有国内先进水平的三等奖也是经过专家论证合议产生,最终评出2016~2018年度“精模奖”一等奖28项、二等奖44项、三等奖36项。
	 
	
	
		
	
	
		
	
	
		
 
上一篇:2016-2018年度中国模具工业协会“精模奖”项目评
     下一篇:第二十四届华东地区模具协会(扩大)联席会 在